宿城区项里街道办事处

政府信息公开

名称 宿迁市宿城区项里街道办事处(机关)2023年度单位预算公开
索引号 016180317/2023-00020 分类 财政信息   财政    其他
发布机构 宿城区项里街道办事处 公开日期 2023-02-13
文号 关键词
文件下载

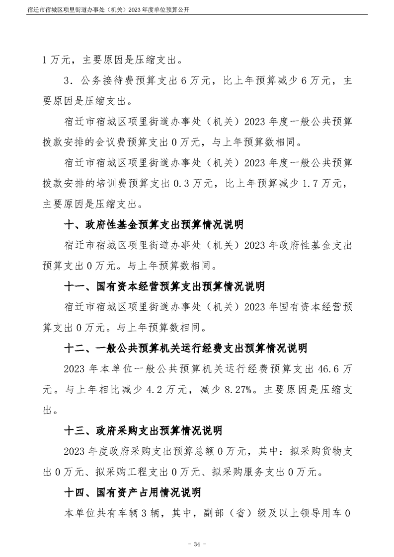
宿迁市宿城区项里街道办事处(机关)2023年度单位预算公开








































相关信息
Baidu
map