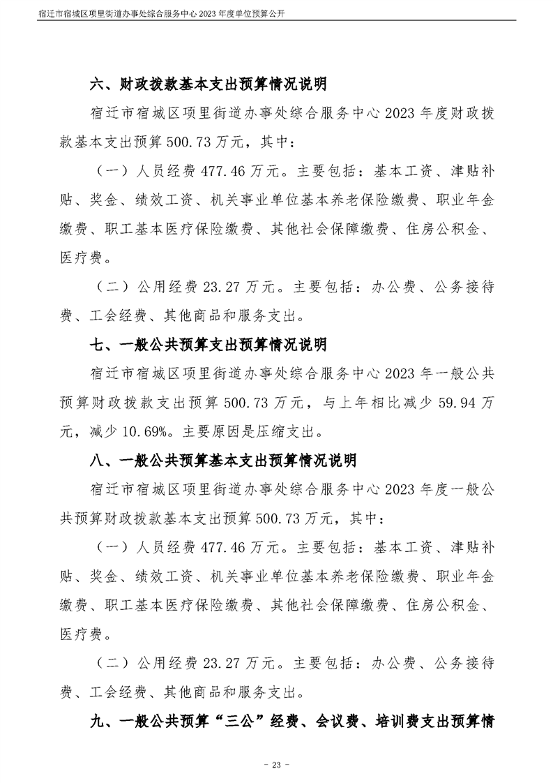
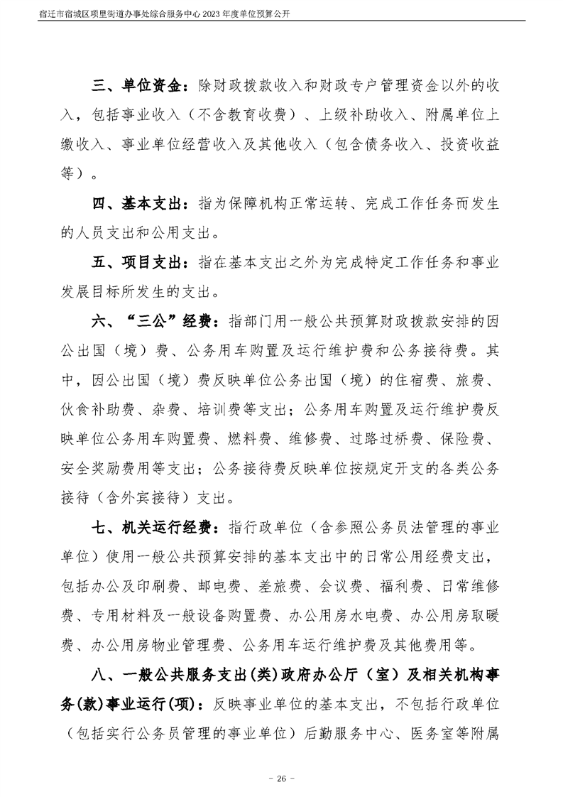
宿城区项里街道办事处
政府信息公开
名称
宿迁市宿城区项里街道办事处综合服务中心2023年度单位预算公开
索引号
016180317/2023-00021
分类
财政信息 财政 其他
发布机构
宿城区项里街道办事处
公开日期
2023-02-13
文号
关键词
文件下载
宿迁市宿城区项里街道办事处综合服务中心2023年度单位预算公开
相关信息
map