宿城区城市管理局

政府信息公开

名称 宿城区城市管理局2020年政府信息公开工作年度报告
索引号 469761800/2021-00078 分类 信息公开年报   其他    其他
发布机构 宿城区城市管理局 公开日期 2021-01-20
文号 关键词
文件下载

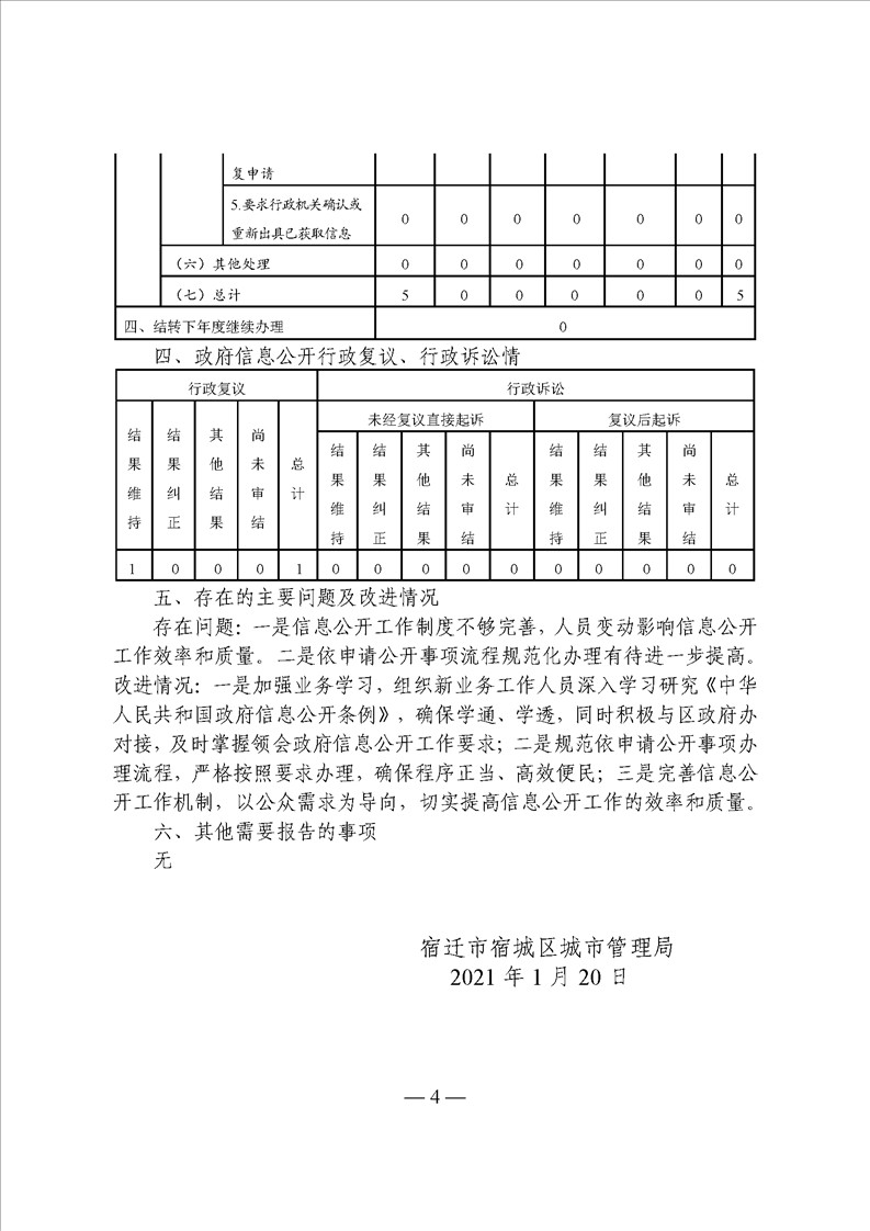
宿城区城市管理局2020年政府信息公开工作年度报告





相关信息
Baidu
map