投稿信箱sczxtg@163.com

您当前的位置: Betway必威手机版  > 政府信息公开 > 国民经济和社会发展规划 > 中长期发展规划

名称 区政府办公室关于印发宿城区畜禽养殖污染防治规划(2021-2025年)的通知
索引号 321302000/2022-01937 分类 中长期发展规划   其他    其他
发布机构 宿城区人民政府办公室 发文日期 2022-11-09
文号 宿区政办发〔2022〕44号 关键词
文件下载 区政府办公室关于印发宿城区畜禽养殖污染防治规划(2021-2025年)的通知.doc
时效

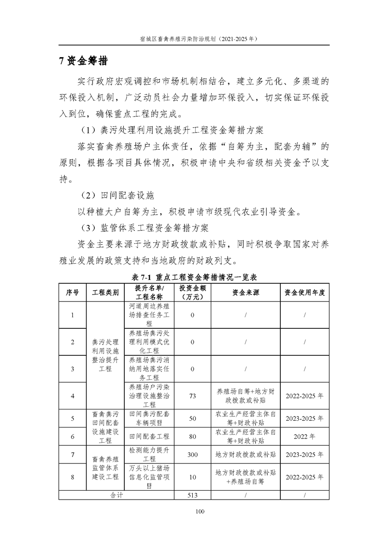
区政府办公室关于印发宿城区畜禽养殖污染防治规划(2021-2025年)的通知









































































































































扫一扫在手机打开当前页
【TOP】打印页面】【关闭页面
Baidu
map